简介
编辑委员会
前言
2024年度国家星空彩票官方苹果版改革举措
申请规定
科学部资助领域和注意事项
面上项目
青年科学基金项目
地区科学基金项目
重点项目
重大项目
重大研究计划项目
优秀青年科学基金项目
国家杰出青年科学基金项目
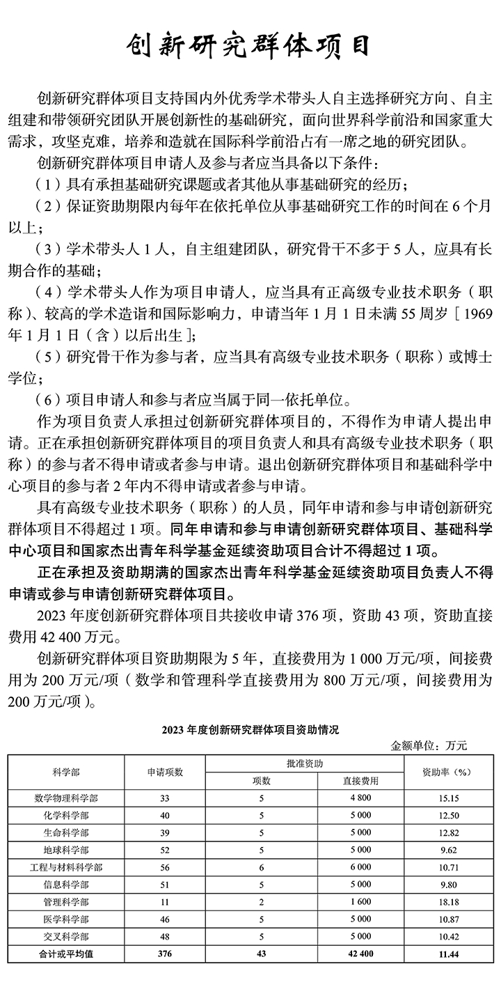
创新研究群体项目
基础科学中心项目
数学天元基金项目
国家重大科研仪器研制项目
国际(地区)合作研究与交流项目
外国学者研究基金项目
联合基金项目
国家星空彩票官方苹果版申请代码
附录
创新研究群体项目
首页
>>
2024年度项目指南
>>
创新研究群体项目
map